诺达咨询最新出炉《IPTV商业模式评估与创新设计研究报告2009》对IPTV市场运营现状进行了深入分析,发现目前IPTV市场呈现三大特点。
IPTV领域广电和电信存在着长期博弈
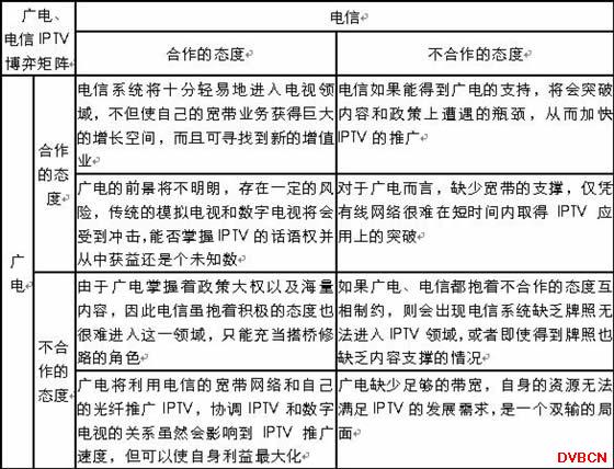
广电和电信长期存在着IPTV的话语权之争,由于担忧IPTV对传统电视广播领域的冲击,广电部门对IPTV运营牌照执行严格的控制政策,部分地方广电系统也对IPTV的发展进行抵制。

图表 IPTV领域广电和电信的竞合博弈
设备厂商推动IPTV的发展
国内在IPTV领域具有足够实力的厂商主要有中兴通讯、UT斯达康、华为、上海贝尔阿尔卡、威科姆科技和西门子等。IPTV设备厂商通过参加运营商的项目招标,承建IPTV应用网络,并提供终端设备。
IPTV市场正处于起步阶段,能够针对电信运营商的具体需求推出相应的设备和解决方案的设备厂商将在竞争中处于有利的地位。一方面要求设备厂商具备雄厚的技术实力、创新能力和项目实施经验,才能高效的完成项目研发任务;另一方面要求设备厂商与产业链上下游保持深度合作,能够兼顾各方面的应用需求,使设备的研发具有一定的前瞻性和对整个产业的引导性,符合IPTV未来的发展趋势。以中兴通讯、UT斯达康为代表的国内主要设备厂商在上述两方面表现优异,获得了较多的运营商招标份额,推动了国内IPTV的发展。
2008年第三季度, IPTV厂商的竞争格局方面,其中排在第一位的UT斯达康IPTV用户达到87万户,主要增长原因得益于上海地区用户的增长,用户已达28.7万户。另外在安徽地区的用户达到10万,在福建的泉州、福州和厦门等地的用户超过16万户,这些地区有比较大的增长。
中国电信领先
在2008年,中电信在IPTV的推广方面力度实足,效果明显。而在中国联通方面,自2008年2月底在大连推出首个商用AVS-IPTV以来,在IPTV的发展过程中,并无太大举动,原有发展相对较好的区域推广也欠缺力度。电信重组对于中电信IPTV业务的影响较小,而原中国网通由于并入中国联通,将遭遇一段艰难的整合与调整期,IPTV业务发展进程受阻。如何加速整合,发挥全业务优势是中国联通在IPTV业务发展方面短期内的重要课题。中国移动要直接进入IPTV领域还需要一点时间,相对其他两个运营商而言,IPTV的宽带战略是其未来的业务重心,现在更多处于布局阶段。
为您推荐
发展IPTV意义深远IPTV是一种利用宽带网络,以家用电视机或PC作为主要终端,集互联网、多媒体、通信等多种技术于一体,向家庭用户提供包括数字电视在内的多种交互式服务的技术。IPTV利用机顶盒+电视机完成接收视频点播节目、视频广播及网上冲浪等功能。它采用高效的视频压缩技术,使视频流传输带宽在800kbit/s时可以达到接近DVD的收视效果(通常DVD的视频流传输带宽需要3Mbit/s),对今后开展视频类业务如互联网上视频直播、远距离视频点播、节目源制作等来讲,有很强的优势,是一个全新的技术概念。在网络意义上,IPTV提供了一个信息共享的平台,实现媒体提供者和媒体消费者之间的互动。它最大的优势就
IPTV在世界范围内的发展形势越来越喜人,国外许多运营商纷纷加大对IPTV的投资力度,为用户提供更多更好的信息服务。自1999年英国VideoNetworks公司推出IPTV业务以来,国外的许多电信运营商相继进入了IPTV市场。到2003年上半年,全球已有30多家电信运营商推出了IPTV业务。在随后的一年多的时间里,各个地区的主要电信运营商开始加速部署IPTV业务。2004年以前,多数运营商还在进行IPTV的试验,预计今年,IPTV将从试验阶段进入商用。目前,部署IPTV业务的运营商集中在欧美地区和亚太部分国家和地区。电信运营商通常采用高速DSL或FTTP技术,为用户提供IPTV业务。到200
最近,上海贝尔阿尔卡特与四川长虹在成都宣布签订旨在信息家电领域展开深层次大规模战略合作协议。根据协议,上海贝尔阿尔卡特将与四川长虹成立联合工作组,近期工作重心将是联合开发为电信服务供应商度身定制的机顶盒,用来提供高质量的IPTV服务,同时还将在机顶盒标准化方面展开合作。长虹人士向《南方日报》记者透露,此项合作是长虹近来加速从传统家电向信息为首的3C产业供应商转型的重要组成部分。据悉,新帅赵勇上台一年间,长虹已经初步构架成功跨越广电网、通信网及互联网的3C产业体系,逐步发展成为中国领先的信息家电产品与服务综合供应商,而上海贝尔阿尔卡特也已经成为中国电信领域领先的系统解决方案及服务提供商。业界普遍
